AC米兰新闻中心

News Center

AC米兰官网-14亿!烟台福山区空气源热泵+水源热泵招标公告;海尔2025年全球收入达4268亿元;同益空气能新工厂庆典仪式将在肇庆召开暖商快讯

更新时间:2026-03-08点击次数:

  AC米兰·(中文)官方网站-Milan brand-西班牙国家天然气公司(Enagás, S.A.)采用艾默生(Emerson)AspenTech OSI monarch SCADA™(数据采集与监控系统)和AspenTech OSI Continua Pipeline Management™(管道管理系统)对天然气传输网络进行监控。借助实时能源计算、气体追踪以及对超压、管道破裂等危险情况的主动缓解能力,Enagás确保其庞大管网内的天然气服务安全、可靠且符合法规要求。

  【同益空气能新工厂庆典暨新品首发仪式将在肇庆大旺生产基地召开】“同驱并进,益启共荣”同益空气能新工厂庆典暨无风空调3.0首发仪式3月14-16日,在广东同益空气能肇庆大旺生产基地召开。

  【全铜冷媒管路!太阳雨空气能行业首家荣获《铜佳品质生活标识授权证书》】2026年1月,太阳雨空气能正式荣获国际铜业协会授予的《铜佳品质生活标识授权证书》。太阳雨成为首个在空气能热泵产品上获得该项认可的企业,这不仅是对太阳雨空气能在铜材应用、产品品质把控上专业能力的高度肯定,更是对太阳雨作为空气能行业领军品牌,在成本压力下坚守品质初心、以用户利益为核心发展理念的有力见证,为空气能行业高质量发展树立了品质标杆。

  【冰轮环境:华源泰盟公司吸收式换热技术获国家技术发明二等奖,入选多项国家级推广目录】3月3日,冰轮环境在投资者关系活动中表示,子公司北京华源泰盟公司被认定为国家级专精特新“小巨人”企业,“基于吸收式换热的集中供热技术”荣获国家技术发明二等奖,“吸收式换热器”获评国家制造业单项冠军产品;相关技术及装备入选国家绿色技术推广目录、国家工业节能技术推荐目录、国家鼓励发展的重大环保技术装备目录及重点节能技术应用典型案例。

  【猛砍26%!霍尼韦尔调降对价至13.25亿英镑,收购庄信万丰催化剂业务】3月3日,据“霍尼韦尔”微信公众号消息,霍尼韦尔近日宣布已就收购庄信万丰(Johnson Matthey)催化剂技术业务签署修订协议。根据修订条款,交易总对价由此前的18亿英镑调整为13.25亿英镑,交易截止日期延长至2026年7月21日。若监管审批未能在上述截止日前完成,在满足特定条件的情况下,交易截止日期可进一步延长至2026年8月21日。

  【冰山冷热收监管函:涉关联交易披露不到位、治理不独立等多项违规】3月2日,根据深交所发布的公告,冰山冷热(000530/200530)及其董事长纪志坚、董事会秘书宋文宝和时任总经理兼副董事长丁杰收到了监管函。

  监管函指出,冰山冷热存在多项违规行为,包括关联方及关联交易披露不到位、公司治理缺乏独立性、部分成套设备工程业务收入确认不规范,以及未严格履行诚信档案查询义务等。

  【海尔2025年全球收入达4268亿元】在海尔集团公司(以下简称“海尔”)举行的2025年工作总结表彰大会暨第八届职工代表大会第七次会议上,公司披露了去年的经营业绩。2025年,海尔全球收入达4268亿元,同比增长6.3%;全球利润总额322亿元,同比增长6.7%,延续了稳健且高质量的增长态势。

  【TCL李东生:发挥市场力量推动光伏“反内卷”】3月3日,2026年全国两会召开在即,全国人大代表,TCL创始人、董事长李东生围绕先进制造业融资、光伏产业“反内卷”、扩大内需等议题发声,并提出代表建议《关于以市场的力量“反内卷”、推动光伏产业高质量发展的建议》。

  针对中国先进制造企业资本实力相对薄弱、资本市场融资受限等问题,他建议加强资本市场对先进制造企业融资支持,持续疏通融资渠道,强化资本支持。针对光伏产能过剩、供需严重失衡问题,他建议推出配套政策支持,以推进光伏产业市场化重组,破除光伏“内卷式”竞争。

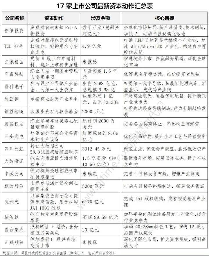
  【TCL、创维、立讯精密、闻泰科技、利亚德、三安光电、领益智造、四川长虹等17企披露资本运作新动向】近日,LED、智能终端、智能制造、显示芯片、显示与半导体装备等领域的17家上市公司集中披露最新资本动向,创维投资、TCL 华星、立讯精密、闻泰科技、利亚德、领益智造、三安光电、四川长虹、大族激光、中微公司、晶合集成等行业龙头齐聚,股权投资、股权收购、境外上市、基金布局、资产处置等多元动作同步落地,勾勒出硬科技产业转型升级的清晰路径。

  【山东加快实施多个跨区域供热工程】热泵助力聊热入济稳定运行山东加快实施多个跨区域供热工程到2026年底,济南全域,以及青岛,烟台等重点城市主城区供暖燃煤锅炉将全部关停退出。

  【国内食品行业首套!美的楼宇超高温蒸汽热泵系统成功落地】近日,美的楼宇科技为福建某食品厂成功打造的国内食品行业首套4蒸吨以上全变频超高温蒸汽热泵系统正式落地运行,破解食品加工厂高成本,高能耗用热难题,打造食品工业领域标杆。

  【1.4亿!烟台福山区空气源热泵+水源热泵招标公告】福山区源网荷储一体化和多能互补示范项目(一期)工程总承包(EPC)

  主要建设内容:项目基于福山区西部工业新区范围内内已有建筑物及场地设施在土地红线内建设零碳应用综合示范场景,包括源网荷储一体化、清洁能源供热,双碳城市大脑等软硬件系统等。新建工商业分布式屋顶光伏10.66MW、工商业储能5.04MW/10.08MWh;实行分布式清洁能源供热28.55万平米,采用空气源热泵+水源热泵技术,实现一机多用、多能互补、冷热双供;建设区级城市双碳大脑能碳数字系统,实现新能源发电运行监测、重点能耗运行监控、碳排放核算、产品碳足迹核算、碳资产管理等综合能碳数据汇聚分析及智能应用。